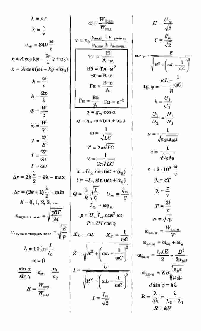
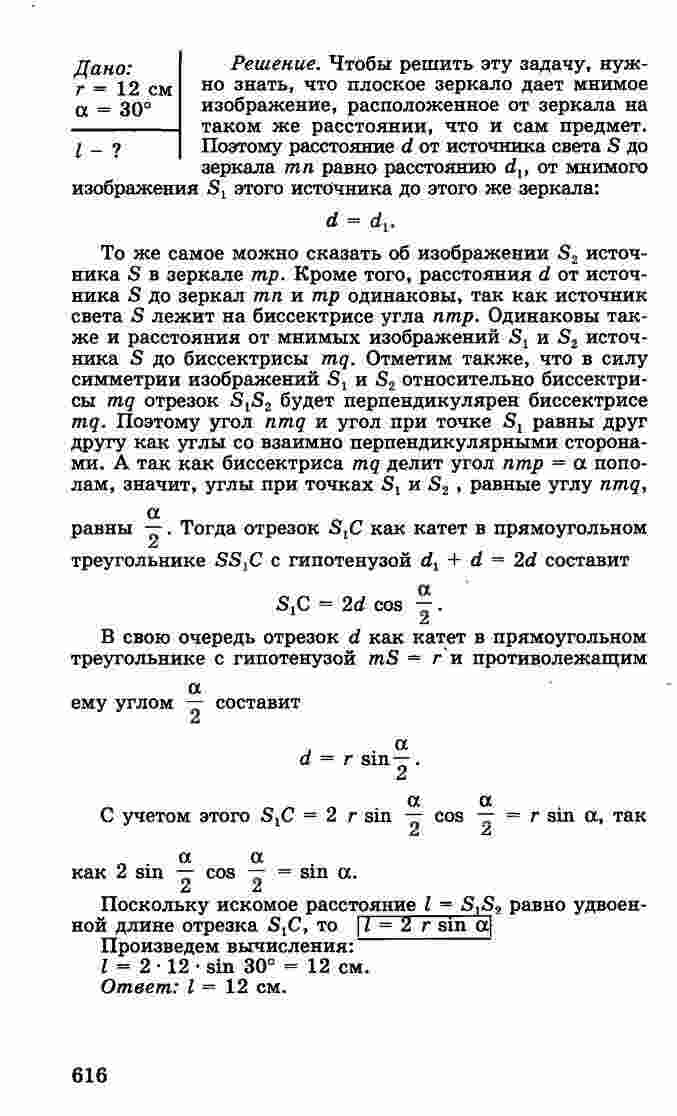
Новый репетитор по физике для подготовки к ЕГЭ Электромагнетизм Колебания и волны Касаткина читать бесплатно

Краткое изложение пособия: Этот учебник представляет собой незаменимый инструмент для подготовки к ЕГЭ по физике. Автор Касаткина предоставляет подробные объяснения и решения задач в области электромагнетизма, колебаний и волн. Каждый раздел тщательно структурирован, чтобы помочь студентам освоить ключевые концепции и методы решения задач. В частности, учебник покрывает электростатику и электродинамику, волновую оптику и основы колебаний. Все материалы сопровождаются многочисленными иллюстрациями и примерами, что делает их более доступными и понятными. Книга также включает практические советы по подготовке к ЕГЭ и стратегии решения типовых задач, что делает ее неотъемлемым помощником для абитуриентов, стремящихся достичь выдающихся результатов на экзамене. У нас на сайте с учебниками - ОГЭ-гиа-егэ-впр-варианты.ком школьники также найдут много других учебных материалов и книг (не pdf, пдф) для онлайн подготовки к экзаменам в 9-11 классах. Учебное пособие дает много ответов на сложные вопросы, но не считается ГДЗ (решебником).

Единый государственный экзамен:

Страница №: стр.1 | стр.2 | стр.3 | стр.4 | стр.5 | стр.6 | стр.7 | стр.8 | стр.9 | стр.10 | стр.11 | стр.12 | стр.13 | стр.14 | стр.15 | стр.16 | стр.17 | стр.18 | стр.19 | стр.20 | стр.21 | стр.22 | стр.23 | стр.24 | стр.25 | стр.26 | стр.27 | стр.28 | стр.29 | стр.30 | стр.31 | стр.32 | стр.33 | стр.34 | стр.35 | стр.36 | стр.37 | стр.38 | стр.39 | стр.40 | стр.41 | стр.42 | стр.43 | стр.44 | стр.45 | стр.46 | стр.47 | стр.48 | стр.49 | стр.50 | стр.51 | стр.52 | стр.53 | стр.54 | стр.55 | стр.56 | стр.57 | стр.58 | стр.59 | стр.60 | стр.61 | стр.62 | стр.63 | стр.64 | стр.65 | стр.66 | стр.67 | стр.68 | стр.69 | стр.70 | стр.71 | стр.72 | стр.73 | стр.74 | стр.75 | стр.76 | стр.77 | стр.78 | стр.79 | стр.80 | стр.81 | стр.82 | стр.83 | стр.84 | стр.85 | стр.86 | стр.87 | стр.88 | стр.89 | стр.90 | стр.91 | стр.92 | стр.93 | стр.94 | стр.95 | стр.96 | стр.97 | стр.98 | стр.99 | стр.100 | стр.101 | стр.102 | стр.103 | стр.104 | стр.105 | стр.106 | стр.107 | стр.108 | стр.109 | стр.110 | стр.111 | стр.112 | стр.113 | стр.114 | стр.115 | стр.116 | стр.117 | стр.118 | стр.119 | стр.120 | стр.121 | стр.122 | стр.123 | стр.124 | стр.125 | стр.126 | стр.127 | стр.128 | стр.129 | стр.130 | стр.131 | стр.132 | стр.133 | стр.134 | стр.135 | стр.136 | стр.137 | стр.138 | стр.139 | стр.140 | стр.141 | стр.142 | стр.143 | стр.144 | стр.145 | стр.146 | стр.147 | стр.148 | стр.149 | стр.150 | стр.151 | стр.152 | стр.153 | стр.154 | стр.155 | стр.156 | стр.157 | стр.158 | стр.159 | стр.160 | стр.161 | стр.162 | стр.163 | стр.164 | стр.165 | стр.166 | стр.167 | стр.168 | стр.169 | стр.170 | стр.171 | стр.172 | стр.173 | стр.174 | стр.175 | стр.176 | стр.177 | стр.178 | стр.179 | стр.180 | стр.181 | стр.182 | стр.183 | стр.184 | стр.185 | стр.186 | стр.187 | стр.188 | стр.189 | стр.190 | стр.191 | стр.192 | стр.193 | стр.194 | стр.195 | стр.196 | стр.197 | стр.198 | стр.199 | стр.200 | стр.201 | стр.202 | стр.203 | стр.204 | стр.205 | стр.206 | стр.207 | стр.208 | стр.209 | стр.210 | стр.211 | стр.212 | стр.213 | стр.214 | стр.215 | стр.216 | стр.217 | стр.218 | стр.219 | стр.220 | стр.221 | стр.222 | стр.223 | стр.224 | стр.225 | стр.226 | стр.227 | стр.228 | стр.229 | стр.230 | стр.231 | стр.232 | стр.233 | стр.234 | стр.235 | стр.236 | стр.237 | стр.238 | стр.239 | стр.240 | стр.241 | стр.242 | стр.243 | стр.244 | стр.245 | стр.246 | стр.247 | стр.248 | стр.249 | стр.250 | стр.251 | стр.252 | стр.253 | стр.254 | стр.255 | стр.256 | стр.257 | стр.258 | стр.259 | стр.260 | стр.261 | стр.262 | стр.263 | стр.264 | стр.265 | стр.266 | стр.267 | стр.268 | стр.269 | стр.270 | стр.271 | стр.272 | стр.273 | стр.274 | стр.275 | стр.276 | стр.277 | стр.278 | стр.279 | стр.280 | стр.281 | стр.282 | стр.283 | стр.284 | стр.285 | стр.286 | стр.287 | стр.288 | стр.289 | стр.290 | стр.291 | стр.292 | стр.293 | стр.294 | стр.295 | стр.296 | стр.297 | стр.298 | стр.299 | стр.300 | стр.301 | стр.302 | стр.303 | стр.304 | стр.305 | стр.306 | стр.307 | стр.308 | стр.309 | стр.310 | стр.311 | стр.312 | стр.313 | стр.314 | стр.315 | стр.316 | стр.317 | стр.318 | стр.319 | стр.320 | стр.321 | стр.322 | стр.323 | стр.324 | стр.325 | стр.326 | стр.327 | стр.328 | стр.329 | стр.330 | стр.331 | стр.332 | стр.333 | стр.334 | стр.335 | стр.336 | стр.337 | стр.338 | стр.339 | стр.340 | стр.341 | стр.342 | стр.343 | стр.344 | стр.345 | стр.346 | стр.347 | стр.348 | стр.349 | стр.350 | стр.351 | стр.352 | стр.353 | стр.354 | стр.355 | стр.356 | стр.357 | стр.358 | стр.359 | стр.360 | стр.361 | стр.362 | стр.363 | стр.364 | стр.365 | стр.366 | стр.367 | стр.368 | стр.369 | стр.370 | стр.371 | стр.372 | стр.373 | стр.374 | стр.375 | стр.376 | стр.377 | стр.378 | стр.379 | стр.380 | стр.381 | стр.382 | стр.383 | стр.384 | стр.385 | стр.386 | стр.387 | стр.388 | стр.389 | стр.390 | стр.391 | стр.392 | стр.393 | стр.394 | стр.395 | стр.396 | стр.397 | стр.398 | стр.399 | стр.400 | стр.401 | стр.402 | стр.403 | стр.404 | стр.405 | стр.406 | стр.407 | стр.408 | стр.409 | стр.410 | стр.411 | стр.412 | стр.413 | стр.414 | стр.415 | стр.416 | стр.417 | стр.418 | стр.419 | стр.420 | стр.421 | стр.422 | стр.423 | стр.424 | стр.425 | стр.426; стр.427 | стр.428 | стр.429 | стр.430 | стр.431 | стр.432 | стр.433 | стр.434 | стр.435 | стр.436 | стр.437 | стр.438 | стр.439 | стр.440 | стр.441 | стр.442 | стр.443 | стр.444 | стр.445 | стр.446 | стр.447 | стр.448 | стр.449 | стр.450 | стр.451 | стр.452 | стр.453 | стр.454 | стр.455 | стр.456 | стр.457 | стр.458 | стр.459 | стр.460 | стр.461 | стр.462 | стр.463 | стр.464 | стр.465 | стр.466 | стр.467 | стр.468 | стр.469 | стр.470 | стр.471 | стр.472 | стр.473 | стр.474 | стр.475 | стр.476 | стр.477 | стр.478 | стр.479 | стр.480 | стр.481 | стр.482 | стр.483 | стр.484 | стр.485 | стр.486 | стр.487 | стр.488 | стр.489 | стр.490 | стр.491 | стр.492 | стр.493 | стр.494 | стр.495 | стр.496 | стр.497 | стр.498 | стр.499 | стр.500 | стр.501 | стр.502 | стр.503 | стр.504 | стр.505 | стр.506 | стр.507 | стр.508 | стр.509 | стр.510 | стр.511 | стр.512 | стр.513 | стр.514 | стр.515 | стр.516 | стр.517 | стр.518 | стр.519 | стр.520 | стр.521 | стр.522 | стр.523 | стр.524 | стр.525 | стр.526 | стр.527 | стр.528 | стр.529 | стр.530 | стр.531 | стр.532 | стр.533 | стр.534 | стр.535 | стр.536 | стр.537 | стр.538 | стр.539 | стр.540 | стр.541 | стр.542 | стр.543 | стр.544 | стр.545 | стр.546 | стр.547 | стр.548 | стр.549 | стр.550 | стр.551 | стр.552 | стр.553 | стр.554 | стр.555 | стр.556 | стр.557 | стр.558 | стр.559 | стр.560 | стр.561 | стр.562 | стр.563 | стр.564 | стр.565 | стр.566 | стр.567 | стр.568 | стр.569 | стр.570 | стр.571 | стр.572 | стр.573 | стр.574 | стр.575 | стр.576 | стр.577 | стр.578 | стр.579 | стр.580 | стр.581 | стр.582 | стр.583 | стр.584 | стр.585 | стр.586 | стр.587 | стр.588 | стр.589 | стр.590 | стр.591 | стр.592 | стр.593 | стр.594 | стр.595 | стр.596 | стр.597 | стр.598 | стр.599 | стр.600 | стр.601 | стр.602 | стр.603 | стр.604 | стр.605 | стр.606 | стр.607 | стр.608 | стр.609 | стр.610 | стр.611 | стр.612 | стр.613 | стр.614 | стр.615 | стр.616 | стр.617 | стр.618 | стр.619 | стр.620 | стр.621 | стр.622 | стр.623 | стр.624 | стр.625 | стр.626 | стр.627 | стр.628 | стр.629 | стр.630 | стр.631 | стр.632 | стр.633 | стр.634 | стр.635 | стр.636 | стр.637 | стр.638 | стр.639 | стр.640 | стр.641 | стр.642 | стр.643 | стр.644 | стр.645 | стр.646 | стр.647 | стр.648 | стр.649 | стр.650 | стр.651 | стр.652 | стр.653 | стр.654 | стр.655 | стр.656 | стр.657 | стр.658 | стр.659 | стр.660 | стр.661 | стр.662 | стр.663 | стр.664 | стр.665 | стр.666 | стр.667 | стр.668 | стр.669 | стр.670 | стр.671 | стр.672 | стр.673 | стр.674 | стр.675 | стр.676 | стр.677 | стр.678 | стр.679 | стр.680 | стр.681 | стр.682 | стр.683 | стр.684 | стр.685 | стр.686 | стр.687 | стр.688 | стр.689 | стр.690 | стр.691 | стр.692 | стр.693 | стр.694 | стр.695 | стр.696 | стр.697 | стр.698 | стр.699 | стр.700 | стр.701 | стр.702 | стр.703 | стр.704 | стр.705 | стр.706 | стр.707 | стр.708 | стр.709 | стр.710 | стр.711 | стр.712 | стр.713 | стр.714 | стр.715 | стр.716 | стр.717 | стр.718 | стр.719 | стр.720 | стр.721 | стр.722 | стр.723 | стр.724 | стр.725 | стр.726 | стр.727 | стр.728 | стр.729 | стр.730 | стр.731 | стр.732 | стр.733 | стр.734 | стр.735 | стр.736 | стр.737 | стр.738 | стр.739 | стр.740 | стр.741 | стр.742 | стр.743 | стр.744 | стр.745 | стр.746 | стр.747 | стр.748 | стр.749 | стр.750 | стр.751 | стр.752 | стр.753 | стр.754 | стр.755 | стр.756 | стр.757 | стр.758 | стр.759 | стр.760 | стр.761 | стр.762 | стр.763 | стр.764 | стр.765 | стр.766 | стр.767 | стр.768 | стр.769 | стр.770 | стр.771 | стр.772 | стр.773 | стр.774 | стр.775 | стр.776 | стр.777 | стр.778 | стр.779 | стр.780 | стр.781 | стр.782 | стр.783 | стр.784 | стр.785 | стр.786 | стр.787 | стр.788 | стр.789 | стр.790 | стр.791 | стр.792 | стр.793 | стр.794 | стр.795 | стр.796 | стр.797 | стр.798 | стр.799 | стр.800 | стр.801 | стр.802 | стр.803 | стр.804 | стр.805 | стр.806 | стр.807 | стр.808 | стр.809 | стр.810 | стр.811 | стр.812 | стр.813 | стр.814 | стр.815 | стр.816 | стр.817 | стр.818 | стр.819 | стр.820 | стр.821 | стр.822 | стр.823 | стр.824 | стр.825 | стр.826 | стр.827 | стр.828 | стр.829 | стр.830 | стр.831 | стр.832 | стр.833 | стр.834 | стр.835 | стр.836 | стр.837 | стр.838 | стр.839 | стр.840 | стр.841 | стр.842 | стр.843 | стр.844 | стр.845 | стр.846 | стр.847 | стр.848 | стр.849 | стр.850 | стр.851.