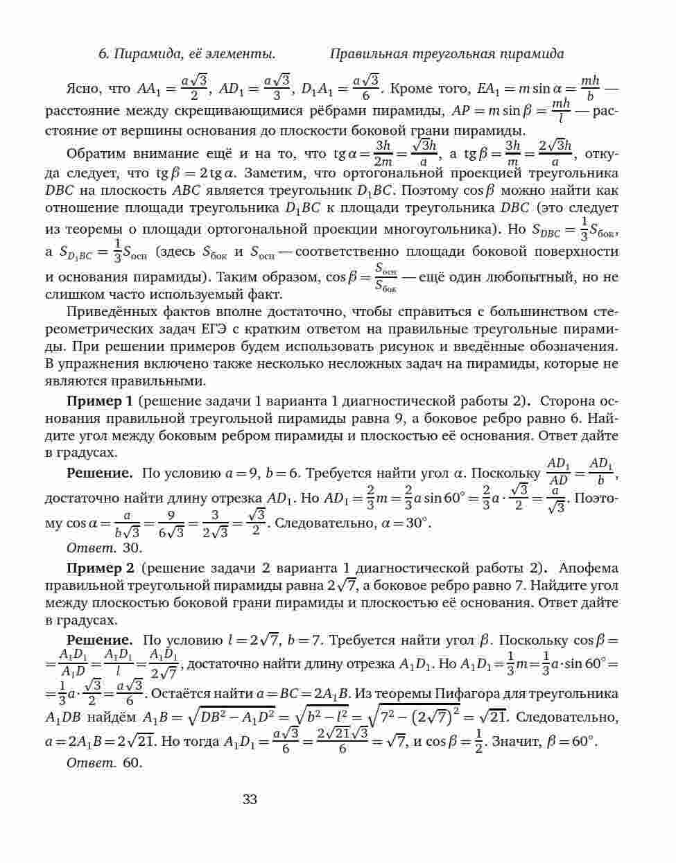
ЕГЭ 2019 Математика Задача 8 13 16 Базовый Профильный уровень Задачи по стереометрии Шестаков Ященко читать бесплатно

Краткое изложение пособия: Книга "ЕГЭ 2019 Математика Задача 8" представляет собой неоценимый ресурс для подготовки к экзамену ЕГЭ по математике. Авторы, Шестаков и Ященко, предлагают подробные разборы и решения задачи 8, которая связана с темой "Задачи по стереометрии". Книга доступна как для базового, так и для профильного уровней. Внутри вы найдете 16 задач, каждая из которых разбирается детально и пошагово. Вы научитесь решать задачи по стереометрии, используя геометрические и аналитические методы. Это поможет вам успешно справиться с этой частью экзамена и повысить свой уровень подготовки. У нас на сайте с учебниками - ОГЭ-гиа-егэ-впр-варианты.ком школьники также найдут много других учебных материалов и книг (не pdf, пдф) для онлайн подготовки к экзаменам в 9-11 классах. Учебное пособие дает много ответов на сложные вопросы, но не считается ГДЗ (решебником).

Единый государственный экзамен:

Страница №: стр.1 | стр.2 | стр.3 | стр.4 | стр.5 | стр.6 | стр.7 | стр.8 | стр.9 | стр.10 | стр.11 | стр.12 | стр.13 | стр.14 | стр.15 | стр.16 | стр.17 | стр.18 | стр.19 | стр.20 | стр.21 | стр.22 | стр.23 | стр.24 | стр.25 | стр.26 | стр.27 | стр.28 | стр.29 | стр.30 | стр.31 | стр.32 | стр.33 | стр.34 | стр.35 | стр.36 | стр.37 | стр.38 | стр.39 | стр.40 | стр.41 | стр.42 | стр.43 | стр.44 | стр.45 | стр.46 | стр.47 | стр.48 | стр.49; стр.50 | стр.51 | стр.52 | стр.53 | стр.54 | стр.55 | стр.56 | стр.57 | стр.58 | стр.59 | стр.60 | стр.61 | стр.62 | стр.63 | стр.64 | стр.65 | стр.66 | стр.67 | стр.68 | стр.69 | стр.70 | стр.71 | стр.72 | стр.73 | стр.74 | стр.75 | стр.76 | стр.77 | стр.78 | стр.79 | стр.80 | стр.81 | стр.82 | стр.83 | стр.84 | стр.85 | стр.86 | стр.87 | стр.88 | стр.89 | стр.90 | стр.91 | стр.92 | стр.93 | стр.94 | стр.95 | стр.96 | стр.97.