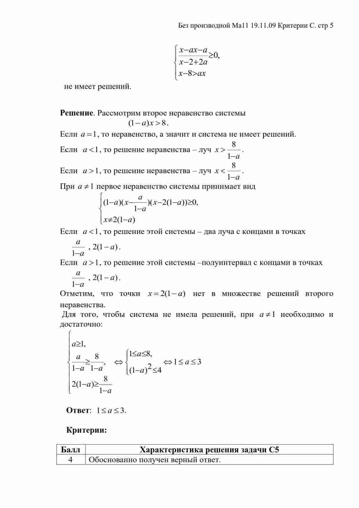
ЕГЭ 2009 Математика 11 класс диагностическая работа 19.11.2009 варианты 16 Запад без производных с ответами читать бесплатно

Краткое изложение пособия: Книга "ЕГЭ 2009 Математика 11 класс диагностическая работа (варианты 16 Запад без производных с ответами)" представляет собой четыре дополнительных варианта для подготовки к ЕГЭ по математике в западных регионах России. В этих вариантах заданий нет по производным, что учитывает особенности образовательных программ данного региона. Книга включает в себя разнообразные задачи, охватывающие весь курс математики для 11 класса. Каждая задача снабжена подробным решением и объяснением, что поможет вам углубить свои знания и подготовиться к экзамену на высшем уровне. Особенности книги: Дополнительные варианты для западных регионов без производных. Подробные решения для всех задач. Ответы к заданиям для самопроверки. Подходит как для самостоятельной подготовки, так и для занятий с учителем. Эта книга станет вашим надежным помощником в успешной сдаче ЕГЭ по математике и укреплении ваших математических навыков. У нас на сайте с учебниками - ОГЭ-гиа-егэ-впр-варианты.ком школьники также найдут много других учебных материалов и книг (не pdf, пдф) для онлайн подготовки к экзаменам в 9-11 классах. Учебное пособие дает много ответов на сложные вопросы, но не считается ГДЗ (решебником).

Единый государственный экзамен:

Страница №: стр.1 | стр.2 | стр.3 | стр.4 | стр.5 | стр.6 | стр.7 | стр.8 | стр.9 | стр.10 | стр.11; стр.12 | стр.13 | стр.14 | стр.15 | стр.16 | стр.17 | стр.18 | стр.19 | стр.20 | стр.21.